樺加沙受災戶請留意 國壽、國泰產險提供保戶傷亡慰問金!
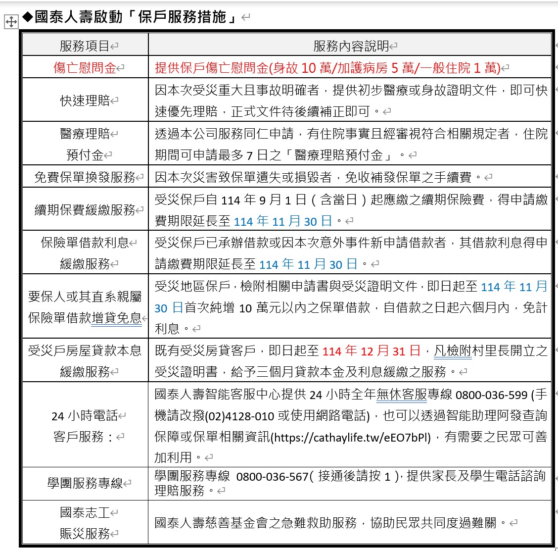
樺加沙颱風襲台,帶來嚴重災情,花蓮受創尤為嚴重,國泰人壽、國泰產險拋磚引玉,宣布提供保戶慰問金(身故10萬元、加護病房5萬元、一般住院1萬元,對象皆為保戶,包含學生團體保險學生)。
此外,國泰產險提供「住宅颱洪險」快速理賠服務,協助保戶儘早啟動家園修復;同時也提供「傷害健康險」保戶慰問金關懷(身故10萬元、加護病房5萬元、一般住院1萬元,若同時為國泰人壽保戶以一次為限)。

國泰人壽保戶若有風災理賠相關諮詢,包含保戶傷亡慰問金、快速理賠、理賠預付金、保費緩繳及優惠等,均可洽詢國泰人壽智能客服中心提供24小時全年無休客服專線0800-036-599 (手機改撥(02)4128-010或使用網路電話),也可以透過智能助理阿發查詢保障或保單相關資訊(https://cathaylife.tw/eEO7bPl)。
國泰產險提醒,民眾若不幸發生車輛泡水的狀況時,在水退前千萬不要發動車輛,避免引擎進水受損,由於目前許多車輛之引擎電腦通常放置於車底板附近,若水已淹及排氣管高度,引擎電腦可能已泡水,為避免損害擴大,建議以拖吊方式離開積水區域,並連絡服務廠拖回檢修。

